今日,国务院办公厅正式发布《关于深化产教融合的若干意见》,将进一步贯彻落实党的十九大精神,深化产教融合,全面提升人力资源质量。
进入新世纪以来,我国教育事业蓬勃发展,为社会主义现代化建设培养输送了大批高素质人才,为加快发展壮大现代产业体系作出了重大贡献。但同时,受体制机制等多种因素影响,人才培养供给侧和产业需求侧在结构、质量、水平上还不能完全适应,“两张皮”问题仍然存在。深化产教融合,促进教育链、人才链与产业链、创新链有机衔接,是当前推进人力资源供给侧结构性改革的迫切要求,对新形势下全面提高教育质量、扩大就业创业、推进经济转型升级、培育经济发展新动能具有重要意义。
全面贯彻党的十九大精神,坚持以习近平新时代中国特色社会主义思想为指导,紧紧围绕统筹推进“五位一体”总体布局和协调推进“四个全面”战略布局,坚持以人民为中心,坚持新发展理念,认真落实党中央、国务院关于教育综合改革的决策部署,深化职业教育、高等教育等改革,发挥企业重要主体作用,促进人才培养供给侧和产业需求侧结构要素全方位融合,培养大批高素质创新人才和技术技能人才,为加快建设实体经济、科技创新、现代金融、人力资源协同发展的产业体系,增强产业核心竞争力,汇聚发展新动能提供有力支撑。
统筹协调,共同推进。将产教融合作为促进经济社会协调发展的重要举措,融入经济转型升级各环节,贯穿人才开发全过程,形成政府企业学校行业社会协同推进的工作格局。
服务需求,优化结构。面向产业和区域发展需求,完善教育资源布局,加快人才培养结构调整,创新教育组织形态,促进教育和产业联动发展。
校企协同,合作育人。充分调动企业参与产教融合的积极性和主动性,强化政策引导,鼓励先行先试,促进供需对接和流程再造,构建校企合作长效机制。
深化产教融合的主要目标是,逐步提高行业企业参与办学程度,健全多元化办学体制,全面推行校企协同育人,用10年左右时间,教育和产业统筹融合、良性互动的发展格局总体形成,需求导向的人才培养模式健全完善,人才教育供给与产业需求重大结构性矛盾基本解决,职业教育、高等教育对经济发展和产业升级的贡献显著增强。
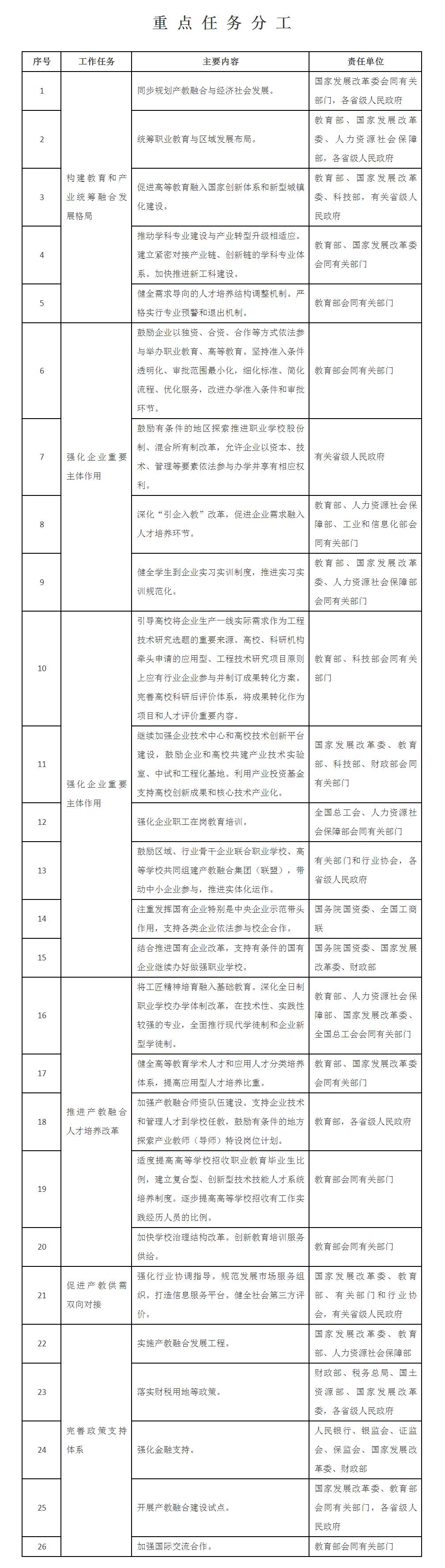
(三)同步规划产教融合与经济社会发展。制定实施经济社会发展规划,以及区域发展、产业发展、城市建设和重大生产力布局规划,要明确产教融合发展要求,将教育优先、人才先行融入各项政策。结合实施创新驱动发展、新型城镇化、制造强国战略,统筹优化教育和产业结构,同步规划产教融合发展政策措施、支持方式、实现途径和重大项目。
(四)统筹职业教育与区域发展布局。按照国家区域发展总体战略和主体功能区规划,优化职业教育布局,引导职业教育资源逐步向产业和人口集聚区集中。面向脱贫攻坚主战场,积极推进贫困地区学生到城市优质职业学校就学。加强东部对口西部、城市支援农村职业教育扶贫。支持中部打造全国重要的先进制造业职业教育基地。支持东北等老工业基地振兴发展急需的职业教育。加强京津冀、长江经济带城市间协同合作,引导各地结合区域功能、产业特点探索差别化职业教育发展路径。
(五)促进高等教育融入国家创新体系和新型城镇化建设。完善世界一流大学和一流学科建设推进机制,注重发挥对国家和区域创新中心发展的支撑引领作用。健全高等学校与行业骨干企业、中小微创业型企业紧密协同的创新生态系统,增强创新中心集聚人才资源、牵引产业升级能力。适应以城市群为主体的新型城镇化发展,合理布局高等教育资源,增强中小城市产业承载和创新能力,构建梯次有序、功能互补、资源共享、合作紧密的产教融合网络。
(六)推动学科专业建设与产业转型升级相适应。建立紧密对接产业链、创新链的学科专业体系。大力发展现代农业、智能制造、高端装备、新一代信息技术、生物医药、节能环保、新能源、新材料以及研发设计、数字创意、现代交通运输、高效物流、融资租赁、电子商务、服务外包等产业急需紧缺学科专业。积极支持家政、健康、养老、文化、旅游等社会领域专业发展,推进标准化、规范化、品牌化建设。加强智慧城市、智能建筑等城市可持续发展能力相关专业建设。大力支持集成电路、航空发动机及燃气轮机、网络安全、人工智能等事关国家战略、国家安全等学科专业建设。适应新一轮科技革命和产业变革及新经济发展,促进学科专业交叉融合,加快推进新工科建设。
(七)健全需求导向的人才培养结构调整机制。加快推进教育“放管服”改革,注重发挥市场机制配置非基本公共教育资源作用,强化就业市场对人才供给的有效调节。进一步完善高校毕业生就业质量年度报告发布制度,注重发挥行业组织人才需求预测、用人单位职业能力评价作用,把市场供求比例、就业质量作为学校设置调整学科专业、确定培养规模的重要依据。新增研究生招生计划向承担国家重大战略任务、积极推行校企协同育人的高校和学科倾斜。严格实行专业预警和退出机制,引导学校对设置雷同、就业连续不达标专业,及时调减或停止招生。
(八)拓宽企业参与途径。鼓励企业以独资、合资、合作等方式依法参与举办职业教育、高等教育。坚持准入条件透明化、审批范围最小化,细化标准、简化流程、优化服务,改进办学准入条件和审批环节。通过购买服务、委托管理等,支持企业参与公办职业学校办学。鼓励有条件的地区探索推进职业学校股份制、混合所有制改革,允许企业以资本、技术、管理等要素依法参与办学并享有相应权利。
(九)深化“引企入教”改革。支持引导企业深度参与职业学校、高等学校教育教学改革,多种方式参与学校专业规划、教材开发、教学设计、课程设置、实习实训,促进企业需求融入人才培养环节。推行面向企业真实生产环境的任务式培养模式。职业学校新设专业原则上应有相关行业企业参与。鼓励企业依托或联合职业学校、高等学校设立产业学院和企业工作室、实验室、创新基地、实践基地。
(十)开展生产性实习实训。健全学生到企业实习实训制度。鼓励以引企驻校、引校进企、校企一体等方式,吸引优势企业与学校共建共享生产性实训基地。支持各地依托学校建设行业或区域性实训基地,带动中小微企业参与校企合作。通过探索购买服务、落实税收政策等方式,鼓励企业直接接收学生实习实训。推进实习实训规范化,保障学生享有获得合理报酬等合法权益。
(十一)以企业为主体推进协同创新和成果转化。支持企业、学校、科研院所围绕产业关键技术、核心工艺和共性问题开展协同创新,加快基础研究成果向产业技术转化。引导高校将企业生产一线实际需求作为工程技术研究选题的重要来源。完善财政科技计划管理,高校、科研机构牵头申请的应用型、工程技术研究项目原则上应有行业企业参与并制订成果转化方案。完善高校科研后评价体系,将成果转化作为项目和人才评价重要内容。继续加强企业技术中心和高校技术创新平台建设,鼓励企业和高校共建产业技术实验室、中试和工程化基地。利用产业投资基金支持高校创新成果和核心技术产业化。
(十二)强化企业职工在岗教育培训。落实企业职工培训制度,足额提取教育培训经费,确保教育培训经费60%以上用于一线职工。创新教育培训方式,鼓励企业向职业学校、高等学校和培训机构购买培训服务。鼓励有条件的企业开展职工技能竞赛,对参加培训提升技能等级的职工予以奖励或补贴。支持企业一线骨干技术人员技能提升,加强产能严重过剩行业转岗就业人员再就业培训。将不按规定提取使用教育培训经费并拒不改正的行为记入企业信用记录。
(十三)发挥骨干企业引领作用。鼓励区域、行业骨干企业联合职业学校、高等学校共同组建产教融合集团(联盟),带动中小企业参与,推进实体化运作。注重发挥国有企业特别是中央企业示范带头作用,支持各类企业依法参与校企合作。结合推进国有企业改革,支持有条件的国有企业继续办好做强职业学校。
(十四)将工匠精神培育融入基础教育。将动手实践内容纳入中小学相关课程和学生综合素质评价。加强学校劳动教育,开展生产实践体验,支持学校聘请劳动模范和高技能人才兼职授课。组织开展“大国工匠进校园”活动。鼓励有条件的普通中学开设职业类选修课程,鼓励职业学校实训基地向普通中学开放。鼓励有条件的地方在大型企业、产业园区周边试点建设普职融通的综合高中。
(十五)推进产教协同育人。坚持职业教育校企合作、工学结合的办学制度,推进职业学校和企业联盟、与行业联合、同园区联结。大力发展校企双制、工学一体的技工教育。深化全日制职业学校办学体制改革,在技术性、实践性较强的专业,全面推行现代学徒制和企业新型学徒制,推动学校招生与企业招工相衔接,校企育人“双重主体”,学生学徒“双重身份”,学校、企业和学生三方权利义务关系明晰。实践性教学课时不少于总课时的50%。
健全高等教育学术人才和应用人才分类培养体系,提高应用型人才培养比重。推动高水平大学加强创新创业人才培养,为学生提供多样化成长路径。大力支持应用型本科和行业特色类高校建设,紧密围绕产业需求,强化实践教学,完善以应用型人才为主的培养体系。推进专业学位研究生产学结合培养模式改革,增强复合型人才培养能力。
(十六)加强产教融合师资队伍建设。支持企业技术和管理人才到学校任教,鼓励有条件的地方探索产业教师(导师)特设岗位计划。探索符合职业教育和应用型高校特点的教师资格标准和专业技术职务(职称)评聘办法。允许职业学校和高等学校依法依规自主聘请兼职教师和确定兼职报酬。推动职业学校、应用型本科高校与大中型企业合作建设“双师型”教师培养培训基地。完善职业学校和高等学校教师实践假期制度,支持在职教师定期到企业实践锻炼。
(十七)完善考试招生配套改革。加快高等职业学校分类招考,完善“文化素质+职业技能”评价方式。适度提高高等学校招收职业教育毕业生比例,建立复合型、创新型技术技能人才系统培养制度。逐步提高高等学校招收有工作实践经历人员的比例。
(十八)加快学校治理结构改革。建立健全职业学校和高等学校理事会制度,鼓励引入行业企业、科研院所、社会组织等多方参与。推动学校优化内部治理,充分体现一线教学科研机构自主权,积极发展跨学科、跨专业教学和科研组织。
(十九)创新教育培训服务供给。鼓励教育培训机构、行业企业联合开发优质教育资源,大力支持“互联网+教育培训”发展。支持有条件的社会组织整合校企资源,开发立体化、可选择的产业技术课程和职业培训包。推动探索高校和行业企业课程学分转换互认,允许和鼓励高校向行业企业和社会培训机构购买创新创业、前沿技术课程和教学服务。
(二十)强化行业协调指导。行业主管部门要加强引导,通过职能转移、授权委托等方式,积极支持行业组织制定深化产教融合工作计划,开展人才需求预测、校企合作对接、教育教学指导、职业技能鉴定等服务。
(二十一)规范发展市场服务组织。鼓励地方政府、行业企业、学校通过购买服务、合作设立等方式,积极培育市场导向、对接供需、精准服务、规范运作的产教融合服务组织(企业)。支持利用市场合作和产业分工,提供专业化服务,构建校企利益共同体,形成稳定互惠的合作机制,促进校企紧密联结。
(二十二)打造信息服务平台。鼓励运用云计算、大数据等信息技术,建设市场化、专业化、开放共享的产教融合信息服务平台。依托平台汇聚区域和行业人才供需、校企合作、项目研发、技术服务等各类供求信息,向各类主体提供精准化产教融合信息发布、检索、推荐和相关增值服务。
(二十三)健全社会第三方评价。积极支持社会第三方机构开展产教融合效能评价,健全统计评价体系。强化监测评价结果运用,作为绩效考核、投入引导、试点开展、表彰激励的重要依据。
(二十四)实施产教融合发展工程。“十三五”期间,支持一批中高等职业学校加强校企合作,共建共享技术技能实训设施。开展高水平应用型本科高校建设试点,加强产教融合实训环境、平台和载体建设。支持中西部普通本科高校面向产业需求,重点强化实践教学环节建设。支持世界一流大学和一流学科建设高校加强学科、人才、科研与产业互动,推进合作育人、协同创新和成果转化。
(二十五)落实财税用地等政策。优化政府投入,完善体现职业学校、应用型高校和行业特色类专业办学特点和成本的职业教育、高等教育拨款机制。职业学校、高等学校科研人员依法取得的科技成果转化奖励收入不纳入绩效工资,不纳入单位工资总额基数。各级财政、税务部门要把深化产教融合作为落实结构性减税政策,推进降成本、补短板的重要举措,落实社会力量举办教育有关财税政策,积极支持职业教育发展和企业参与办学。企业投资或与政府合作建设职业学校、高等学校的建设用地,按科教用地管理,符合《划拨用地目录》的,可通过划拨方式供地,鼓励企业自愿以出让、租赁方式取得土地。
(二十六)强化金融支持。鼓励金融机构按照风险可控、商业可持续原则支持产教融合项目。利用中国政企合作投资基金和国际金融组织、外国政府贷款,积极支持符合条件的产教融合项目建设。遵循相关程序、规则和章程,推动亚洲基础设施投资银行、丝路基金在业务领域内将“一带一路”职业教育项目纳入支持范围。引导银行业金融机构创新服务模式,开发适合产教融合项目特点的多元化融资品种,做好政府和社会资本合作模式的配套金融服务。积极支持符合条件的企业在资本市场进行股权融资,发行标准化债权产品,加大产教融合实训基地项目投资。加快发展学生实习责任保险和人身意外伤害保险,鼓励保险公司对现代学徒制、企业新型学徒制保险专门确定费率。
(二十七)开展产教融合建设试点。根据国家区域发展战略和产业布局,支持若干有较强代表性、影响力和改革意愿的城市、行业、企业开展试点。在认真总结试点经验基础上,鼓励第三方开展产教融合型城市和企业建设评价,完善支持激励政策。
(二十八)加强国际交流合作。鼓励职业学校、高等学校引进海外高层次人才和优质教育资源,开发符合国情、国际开放的校企合作培养人才和协同创新模式。探索构建应用技术教育创新国际合作网络,推动一批中外院校和企业结对联合培养国际化应用型人才。鼓励职业教育、高等教育参与配合“一带一路”建设和国际产能合作。
(二十九)强化工作协调。加强组织领导,建立发展改革、教育、人力资源社会保障、财政、工业和信息化等部门密切配合,有关行业主管部门、国有资产监督管理部门积极参与的工作协调机制,加强协同联动,推进工作落实。各省级人民政府要结合本地实际制定具体实施办法。
(三十)营造良好环境。做好宣传动员和舆论引导,加快收入分配、企业用人制度以及学校编制、教学科研管理等配套改革,引导形成学校主动服务经济社会发展、企业重视“投资于人”的普遍共识,积极营造全社会充分理解、积极支持、主动参与产教融合的良好氛围。
